欢迎来到金坛区第一中学网站!
当前位置: 网站首页>首页>>教学科研>>阅览文章
大概念视域下的中学生物学课堂教学设计

作者: 陆丽丹 | 发布时间: 2026/3/12 10:50:22 | 次浏览


一、引言

大概念教学是一种主动对当下知识形态、人才需求、技术环境,以及自身痛点的革新产物。其以大概念为核心统摄学科内、学科间的关键知识、方法与思想,以知识、能力和素养去构建完整的教学体系。普通高中生物学课程标准(2017年版2025年修订)在“教学与评价”中指出:大概念是处于学科中心位置、对学生学习具有引领作用的基础知识。因此,教师在设计和组织每个单元的教学活动时,应该围绕大概念和重要概念展开,依据重要概念精选恰当的教学活动内容和活动方式,其所有的教学活动都要有利于促进学生对生物学概念的建立、理解和应用。从以上表述中,不难发现:新课标将大概念教学定位到了学科中心位置,其背后深层次的含义一定是基于国家层面,针对当前教学存在的一些普遍性问题作出的一种回应与指引。将这些问题进行统筹与归纳,其问题表征主要为:第一,知识的碎片化,即教学多以单个知识点为单位,缺乏整体性框架,导致学生难以将学科内或学科间的知识建立成一种关联性机制。第二,学习的浅层次,即教学内容仍侧重于知识的灌输与解题技巧的训练,难以帮助学生达成对知识本质的理解和知识的迁移。导致学生的学习仍停留在记忆层级,而非理解与应用的阶段。第三,学科与生活脱节,即教学内容脱离真实情境,学生不清楚知识的实际用途,学习动力不足,缺乏实际价值感。第四,素养培养缺位,即过度关注应试分数,忽视批判性思维、问题解决等关键能力的培育,使学生难以适应未来的社会需求。基于对以上问题的认知,笔者尝试从大概念教学对当代教育改革的必要性角度,谈一谈如何在实践中系统化设计大概念教学,并以此作为解决上述问题的一种路径,旨在为一线教师提供一份实质性的参考。

二、大概念教学对当代教育改革的必要性

大概念能促进知识的结构化与意义化,是教学内容选择与组织的方法;将大概念教学定性为当代教育改革的核心抓手,其必要性的本质就是为了回应从知识传授到素养培育的改革核心诉求,以及对新时代培养综合型人才机制的一种积极响应。基于以上观点,探讨大概念教学对当代教育改革的必要性,发现其主要在以下四个方面重点体现:第一,大概念教学能对接教育改革的核心目标,即当代教育改革的核心就是培育学生的核心素养,而非单纯知识的传授。因此,大概念教学作为学科知识的锚点,在引领学生串联零散知识点、甚至跨学科的过程中,潜移默化地帮助学生形成了批判性思维、问题解决等关键能力,精准而契合地与改革的核心方向步调一致。第二,大概念教学解决了传统教学的深层次矛盾,即解决了传统教学的知识碎片化、应用能力弱和学科与生活脱节的问题。大概念教学作为一种顺应时代改革的整体化、实践性与生活化的教学模式,其通过构建整体知识框架,以及创设真实的应用情境,从根源上彻底扭转了课堂教学从“教知识”到“育能力”的转化。第三,大概念教学适配未来社会对人才的需求,即大概念教学强调对知识本质的理解和跨情境迁移,能帮助学生形成适应未来的学习能力,让教育改革的成果真正服务于社会的发展。第四,推动课程体系的系统化重构,即大概念教学能统摄不同模块、甚至不同学段的教学内容,推动着课程体系从知识点的堆砌向核心概念引领的重构,让课程更具连贯性和系统性,使教学效率得到了显著的提升。

三、大概念教学的系统化设计及实践论证

大概念教学以生物学科核心概念为锚点,串联零散知识、操作技能与科学思维,实现从知识记忆到迁移应用的深度学习。因此,大概念教学设计在遵循“定位→目标→内容→活动→评价”闭环的同时,还需有机地结合生物学科的实验性、关联性与生活性的特点进行渗透。其具体架构见图1

图片

(一)精准定位:锚定生物学大概念

大概念是生物学科的核心逻辑,在提炼大概念时,常有以下三种方法:第一,从课程标准的维度提炼生物学大概念。其需要以生命观念、科学思维、科学探究、社会责任等核心素养为依据,先明确课程标准对特定知识模块的素养要求,再围绕该要求凝练大概念,如从理解生态系统稳定性的角度,可以提炼“生物与环境相互作用,共同维持生态系统稳定”的大概念;第二,从学科知识的维度提炼生物学大概念。其需要先梳理知识体系的内在逻辑主线,清晰区分上位概念与次位概念的层级关系,进而用上位概念统摄相关的次位概念及具体知识点,如用“细胞是生命活动的基本单位”统摄细胞结构(上位概念)→细胞膜、细胞质、细胞核等(次位概念);细胞功能(上位概念)→物质运输、能量转换、细胞分裂(次位概念)等内容;第三,从生活情境的维度提炼生物学大概念。其需要挖掘知识与现实生活、生产实践的关联点,筛选出与之匹配的真实场景,再结合场景的实际需求提炼大概念。如讲遗传信息控制生物性状时,可对接遗传病预防、农作物育种等生活场景。

(二)逆向设计:倒推生物教学目标

逆向设计是一种以终为始的教学设计方法,核心是以“学生能运用生物知识解决实际问题”为终点,用UbD逆向法去拆解目标。这里可将其简称为UbD逆向设计。在用UbD逆向设计大概念教学时,为确保大概念教学始终围绕着“理解”开展教学,其必需遵循三个关键阶段,见表1

图片

下面,以“生物与环境相互作用,共同维持生态系统稳定”的大概念教学为例,进行UbD逆向设计,其具体设计过程见表2

图片

(三)内容重构:搭建生物知识网络

大概念是上位、宏观的概念,其具体实施需要以单元为载体,进入课堂。而传统课堂中单元教学的内容是碎片化的、零散不成体系的。因此,客观上就需要对教学内容进行重构。内容重构就是尝试打破教材章节的限制,以大概念为核心,构建“大概念-子概念-知识点”的层级结构,帮助学生打通本学科间不同模块、不同章节,甚至不同学科之间的关联。以“生物与环境相互作用,共同维持生态系统稳定”的大概念教学为例,其内容重构可分为二个阶段。第一个阶段,从单学科的角度,构建概念模型,见图2

图片

第二阶段,从跨学科的视角,面向高考能力拓展点进行关联内容的构建。第一,与化学学科的关联。生态系统的物质循环有碳循环、氮循环等。碳循环中涉及到二氧化碳与光合作用的化学反应;氮循环中涉及固氮菌将氮气转化为氨的化学过程。因此,教师可结合化学反应方程式、化学键变化等相关知识,帮助学生理解物质在生物与环境间转化的本质。第二,与物理学科的关联。首先,生态系统能量流动的本质是将太阳能转化为化学能、化学能再转化为热能的过程,这一过程遵循物理学科的能量守恒定律;其次,生态系统中水流对物质运输的影响,可结合物理流体力学中流速与物质扩散速率的关系,帮助学生对能量流动与物质循环关联性的理解与深化。第三,与地理学科的关联。不同的生态系统对应不同的气候类型,教师可根据地理学科中的气温、降水等气候因子的分布规律,解释生物种类与环境的适配性原因;教师可根据地理学科中地形对生态系统的影响,帮助学生理解环境差异如何塑造生物分布,进而影响生态系统稳定的原因。第四,与数学学科的关联。在分析种群数量变化时,可结合数学函数图象解读种群数量与环境承载力之间的关系;在计算能量传递效率时,可运用数学百分比计算等相关知识,帮助学生通过量化这一过程,辅助其直观理解能量流动中逐级递减这一特点,强化其对生态系统稳定机制的理性认知。

(四)活动设计:驱动生物大概念理解

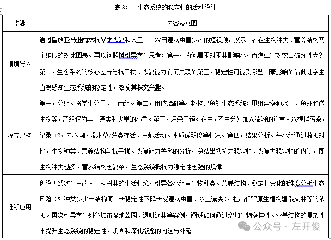
大单元教学中单个学习活动的设计,既需要依据合理性原则,通过设计适合的问题让学习活动始终与大概念这一学习内容关联在一起,又需要遵循合适性原则,使学习活动的设计与实施更适合学生的活动设计是围绕特定学习目标,对教学活动的内容、形式、流程、资源及评价方式进行系统规划与安排的过程,是连接教学目标与学习成果的核心载体。在大概念教学中,可设计“情境-探究-迁移”三阶式的活动模式,让学生在做中学中内化知识,主动建构大概念。以“生态系统的稳定性”为例,进行活动设计,其实践过程见表3

图片

(五)评价跟进:评估生物素养达成

生物学大概念教学的评价跟进涵盖过程性评价和终结性评价。过程性评价贯穿教学全阶段,采用多元主体、多维度指标,实时捕捉学生对大概念的理解进阶与能力提升。终结性评价在教学结束后开展,聚焦学生对大概念的整体掌握、综合应用及生态素养的形成。下面以“生物与环境相互作用,共同维持生态系统稳定”的大概念教学为例,陈述其评价跟进的实践内容。

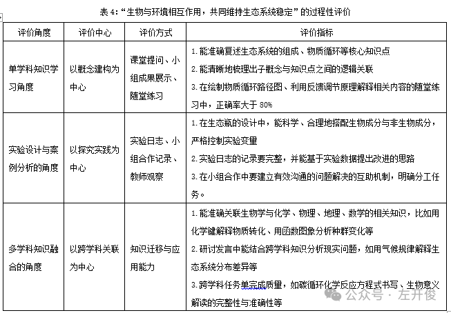
1.过程性评价的维度、方式与指标

顺应教学活动的过程性特征,过程性评价在解释复杂学习过程的基础上,要即时地揭示当下学习情境与学生未来发展的关系,指引学生面向未来的发展方向。围绕概念建构、探究实践、跨学科关联三维度,搭配多元评价方式,明确具体指标全程追踪学习成效。生物与环境相互作用,共同维持生态系统稳定的大概念教学过程性评价见表4

图片

2.终结性评价的内容、形式与标准

聚焦知识掌握、跨学科应用与实践能力,以多元形式和明确标准开展评价。生物与环境相互作用,共同维持生态系统稳定的大概念教学终结性评价见表5

图片
四、结语
在设计和实施生物学大概念课堂教学时,还需紧扣学生认知规律与学科本质。要避免大概念空泛化,需将其拆解为具体可感知的学习任务,衔接生活实例与科研前沿。同时注重师生互动生成,预留探究空间,让学生在合作与思辨中构建知识网络。此外,还要兼顾评价的综合性与发展性,既要关注知识的达成,更要重视核心素养的进阶。唯有在实践中持续优化设计、平衡深度与广度,才能让大概念真正成为学生理解生命世界、成为提升科学素养的有力支撑点,真正实现生物学教学的育人价值。


版权所有金坛区第一中学 地址: 常州市金坛区华城路81号 联系方式:0519-82312017

技术支持:南京裕后网络科技有限公司 苏ICP备06023074号

站点统计: [HtlTagHtml_SiteStats_0a183929fd1a4e5fa21e1fa4a52bb6b6]

{htl.基本库}